Bài thơ “Đất nước” trích từ trường ca “Mặt đường khát vọng” của nhà thơ Nguyễn Khoa Điềm là một trong những tác phẩm trọng tâm trong chương trình Ngữ văn lớp 12. Tác phẩm không chỉ mang giá trị nghệ thuật sâu sắc mà còn truyền tải những tư tưởng lớn về Đất nước, con người Việt Nam. Để giúp các em học sinh nắm vững kiến thức, ôn luyện hiệu quả, sơ đồ tư duy là một công cụ học tập vô cùng hữu ích. Bài viết này sẽ tổng hợp và trình bày các mẫu sơ đồ tư duy “Đất nước” của Nguyễn Khoa Điềm, giúp bạn hệ thống hóa nội dung một cách trực quan và sinh động.
Tổng Quan Về Sơ Đồ Tư Duy Bài “Đất Nước”
Sơ đồ tư duy là phương pháp ghi chú bằng hình ảnh, giúp tóm tắt và tổng hợp thông tin một cách có cấu trúc. Đối với bài thơ “Đất nước”, việc sử dụng sơ đồ tư duy giúp học sinh dễ dàng liên kết các ý chính, các luận điểm về tác giả, tác phẩm, cũng như cảm nhận được vẻ đẹp sâu sắc của thi phẩm. Các mẫu sơ đồ tư duy dưới đây được biên soạn chi tiết, cụ thể, không chỉ giúp hệ thống kiến thức mà còn khơi gợi tư duy sáng tạo trong quá trình học.
Sơ đồ tư duy bài thơ Đất nước của Nguyễn Khoa Điềm
Các Mẫu Sơ Đồ Tư Duy “Đất Nước” Theo Khía Cạnh Phân Tích
Để việc ôn tập đạt hiệu quả cao nhất, các sơ đồ tư duy được phân loại theo từng khía cạnh cụ thể của bài thơ, từ tổng quan đến chi tiết, giúp người học dễ dàng tiếp cận và ghi nhớ.
Sơ đồ tư duy “Đất nước” tổng quát và ngắn gọn
Các mẫu sơ đồ tư duy tổng quát giúp học sinh hình dung cấu trúc chung của bài thơ và các luận điểm chính một cách súc tích. Đây là công cụ lý tưởng để khởi động quá trình ôn tập hoặc tóm tắt nhanh trước khi đi sâu vào chi tiết. Sơ đồ tư duy ngắn gọn đặc biệt hữu ích khi cần tổng hợp kiến thức trong thời gian hạn hẹp.
Sơ đồ tư duy Đất nước ngắn gọn, tổng hợp kiến thức
Sơ đồ tư duy chi tiết bài Đất nước dành cho học sinh
Sơ đồ tư duy 9 câu đầu bài “Đất nước”
9 câu thơ đầu của bài “Đất nước” mang ý nghĩa quan trọng, định hình cảm nhận về nguồn gốc và sự hình thành của Đất nước. Sơ đồ tư duy cho phần này sẽ tập trung làm rõ những hình ảnh, chi tiết và ý nghĩa mà Nguyễn Khoa Điềm gửi gắm, giúp học sinh phân tích sâu sắc về cội nguồn văn hóa và lịch sử.
Sơ đồ tư duy 9 câu đầu bài thơ Đất nước
Sơ đồ tư duy 9 câu đầu bài thơ Đất nước
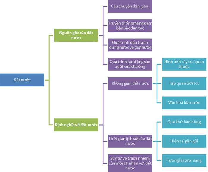
Sơ đồ tư duy về nguồn gốc và định nghĩa “Đất nước”
Nguyễn Khoa Điềm đã mang đến một cái nhìn mới mẻ về Đất nước, không chỉ là khái niệm trừu tượng mà là những gì gần gũi, thân thuộc. Các sơ đồ tư duy này sẽ khám phá nguồn gốc và định nghĩa “Đất nước” qua lăng kính của nhà thơ, từ những câu chuyện cổ tích, phong tục tập quán, đến những vật dụng hàng ngày.
Sơ đồ tư duy về nguồn gốc Đất nước
Sơ đồ tư duy định nghĩa về Đất nước
Sơ đồ tư duy phân tích và cảm nhận bài thơ “Đất nước”
Để đạt điểm cao trong các bài kiểm tra, việc phân tích và cảm nhận sâu sắc bài thơ là điều cần thiết. Các sơ đồ tư duy này sẽ cung cấp khung sườn để phân tích cấu trúc, nghệ thuật, nội dung, cũng như giúp người học thể hiện cảm xúc và suy nghĩ cá nhân về tác phẩm.
Sơ đồ tư duy phân tích các khía cạnh của bài Đất nước
Sơ đồ tư duy cảm nhận về bài thơ Đất nước
Sơ đồ tư duy tư tưởng “Đất nước của nhân dân”
Tư tưởng “Đất nước của nhân dân” là điểm nhấn quan trọng trong bài thơ, thể hiện cái nhìn tiến bộ và nhân văn của Nguyễn Khoa Điềm. Sơ đồ tư duy cho phần này sẽ làm rõ vai trò của nhân dân trong việc hình thành và bảo vệ Đất nước, từ những con người bình dị, những câu chuyện lịch sử đến những hy sinh thầm lặng.
Sơ đồ tư duy về tư tưởng Đất nước của nhân dân
Sơ đồ tư duy về tư tưởng Đất nước của nhân dân
Kết luận
Sơ đồ tư duy là một công cụ học tập mạnh mẽ, giúp học sinh không chỉ ghi nhớ mà còn hiểu sâu sắc bài thơ “Đất nước” của Nguyễn Khoa Điềm. Bằng cách áp dụng các mẫu sơ đồ tư duy đa dạng và chi tiết này, việc hệ thống kiến thức sẽ trở nên dễ dàng và hiệu quả hơn bao giờ hết. Hãy chủ động sử dụng sơ đồ tư duy trong quá trình ôn luyện để tự tin chinh phục những điểm số cao trong môn Ngữ văn.
- Danh sách Bưu cục Shopee Express: Tra cứu Địa chỉ, Giờ làm việc và Kinh nghiệm gửi hàng hiệu quả
- Khắc Phục Nhanh Lỗi “Chưa Set License Cho Plugin Ký Số” Của VNPT-CA
- Tổng Quan Chi Tiết Về Công Việc Của Nhân Viên Phục Vụ Quán Cafe
- Hướng Dẫn Chi Tiết Cách Tra Cứu Vận Đơn Shopee Express Nhanh Chóng và Chính Xác
- Nguồn Hàng Sỉ Quần Áo Trẻ Em Quảng Châu Đáng Yêu, Chất Lượng Và An Toàn
